Estudantes
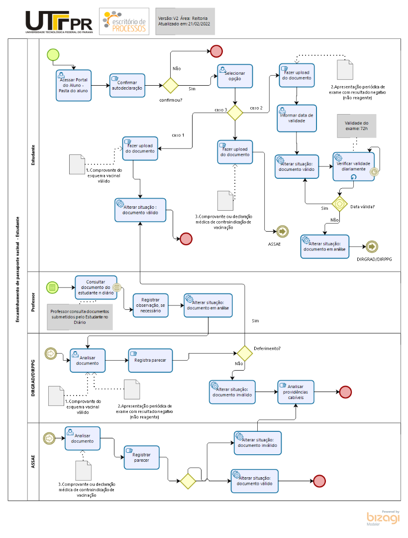
O estudante acessa o Portal do Aluno (Sistema Acadêmico), no item pasta do aluno/passaporte vacinal para submeter seu passaporte vacinal. Inicialmente, o estudante irá confirmar a autodeclaração, para, em seguida, fazer o upload do arquivo contendo o documento comprobatório de acordo com o respectivo caso conforme a Instrução Normativa no. 34.
Caso 1. Comprovante do esquema vacinal válido
Caso 2. Apresentação periódica de exame com resultado negativo (não reagente)
Caso 3. Comprovante ou declaração médica de contraindicação de vacinação
A medida que o estudante submete seu passaporte vacinal, a informação passa a ficar visível no diário para o professor, por meio de ícones conforme a tabela abaixo, que mostra as opções: documento válido, documento em análise e documento inválido.
Quando o estudante escolhe o caso 2, deve atualizar o documento comprobatório de acordo com a validade a cada 72h. Cabe ao estudante fazer novo upload com o documento válido.
Quando se trata do caso 3, apenas a área de Assuntos Estudantis (ASSAE) tem acesso ao conteúdo do arquivo submetido. É importante ressaltar que, em caso de deferimento do documento pela ASSAE, o estudante entra em Atividade Acompanhada automaticamente, de acordo com a Resolução COGEP/UTFPR nº 110, de 19 de outubro de 2021, realizando as atividades acadêmicas exclusivamente de forma remota. Caso o estudante precise alterar sua situação deve solicitar via requerimento, conforme orientações da Secretaria Acadêmica.

Para um melhor entendimento, observe a tabela abaixo

